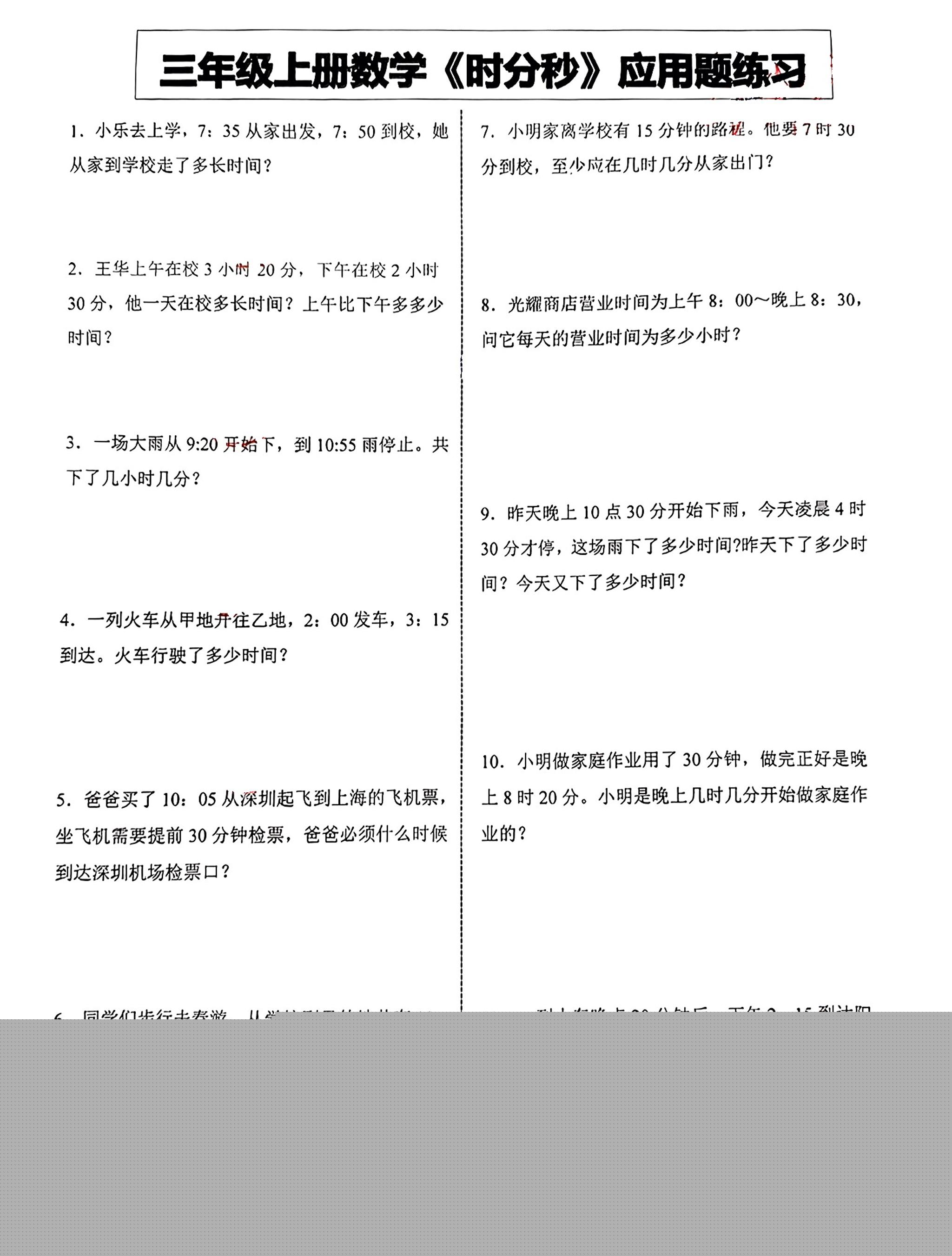
三年级上册数学《时分秒》应用题练习插图
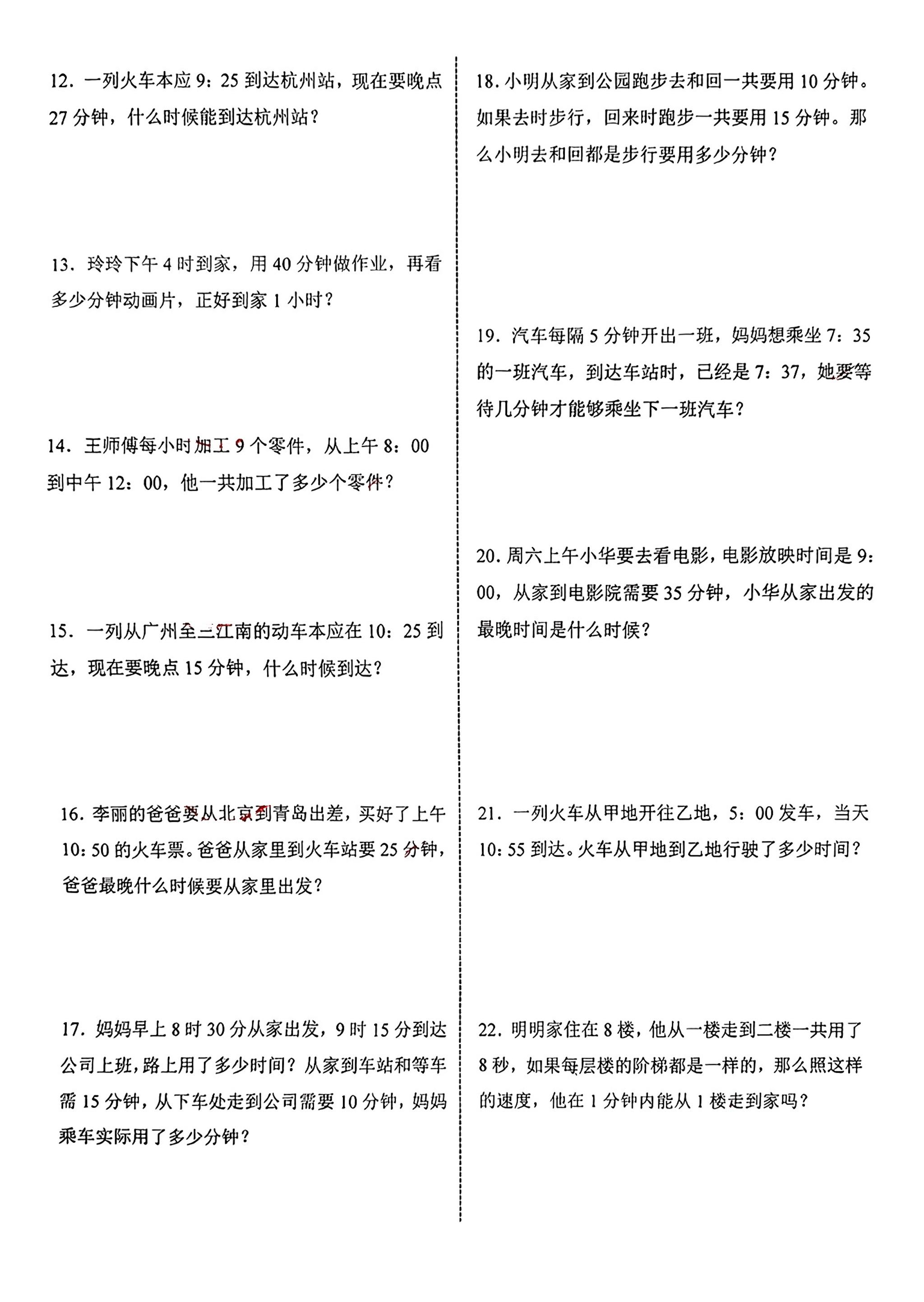
三年级上册数学《时分秒》应用题练习插图1

——预览已结束,还剩4页未读——
您已获得此文档下载权限,请点击底部下载完整文档

课程下载:

隐藏内容
本内容需权限查看
  • 普通用户: 6.66金币
  • VIP会员: 免费
  • 特邀网站加盟: 免费
已有12人解锁查看
声明:本站所有文章,如无特殊说明或标注,均为本站原创发布。任何个人或组织,在未征得本站同意时,禁止复制、盗用、采集、发布本站内容到任何网站、书籍等各类媒体平台。如若本站内容侵犯了原著者的合法权益,可联系我们进行处理。